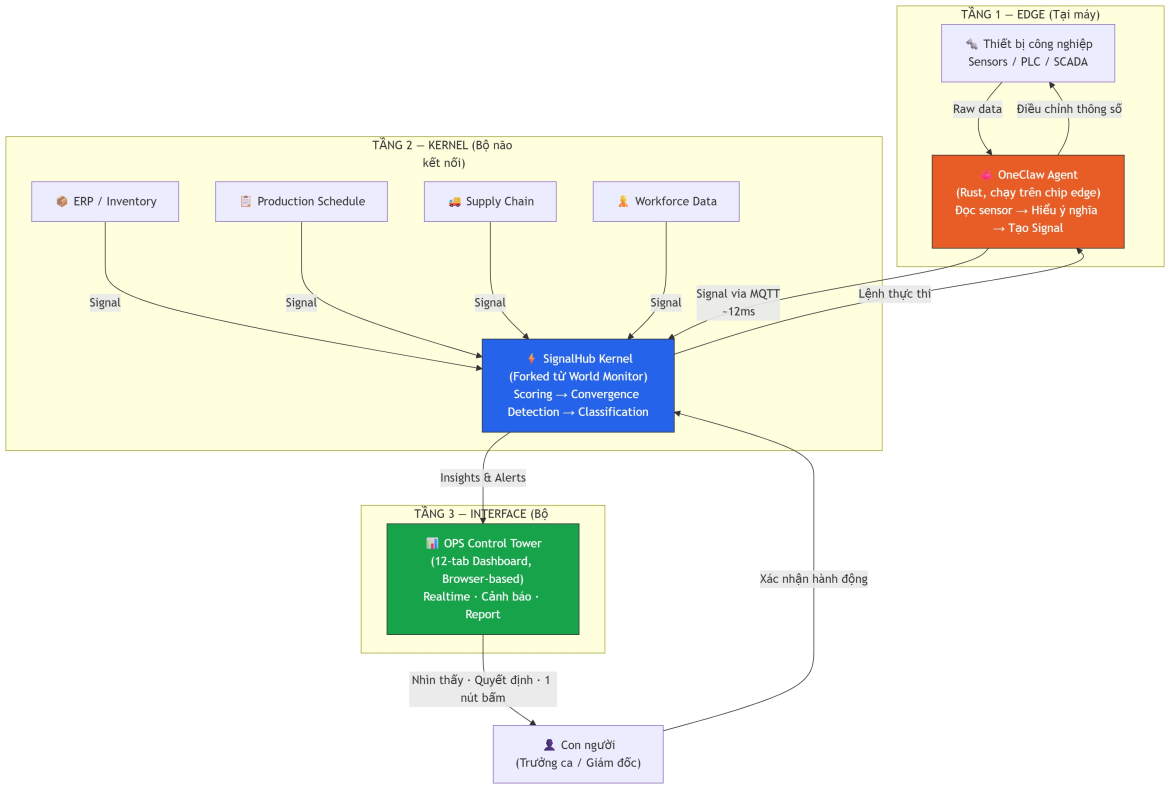
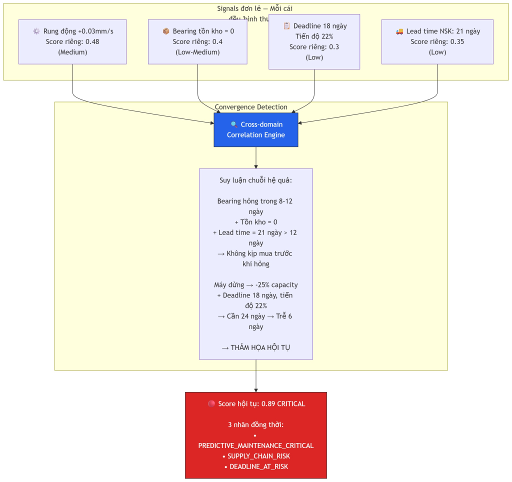
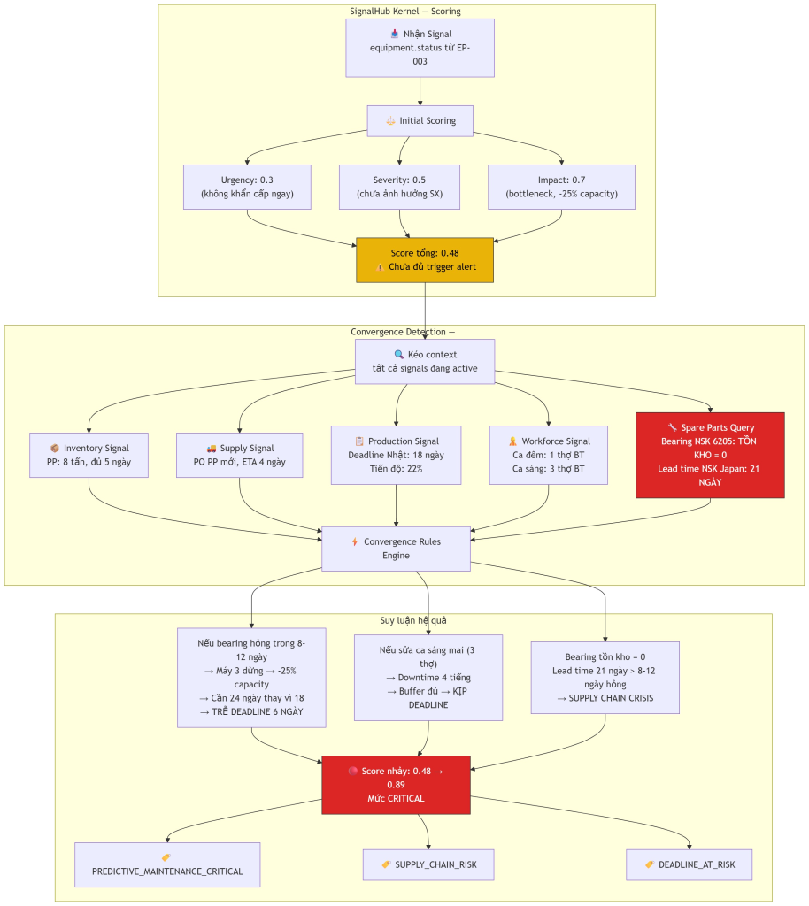
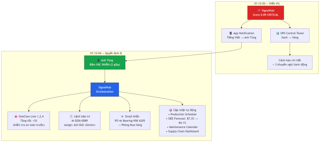
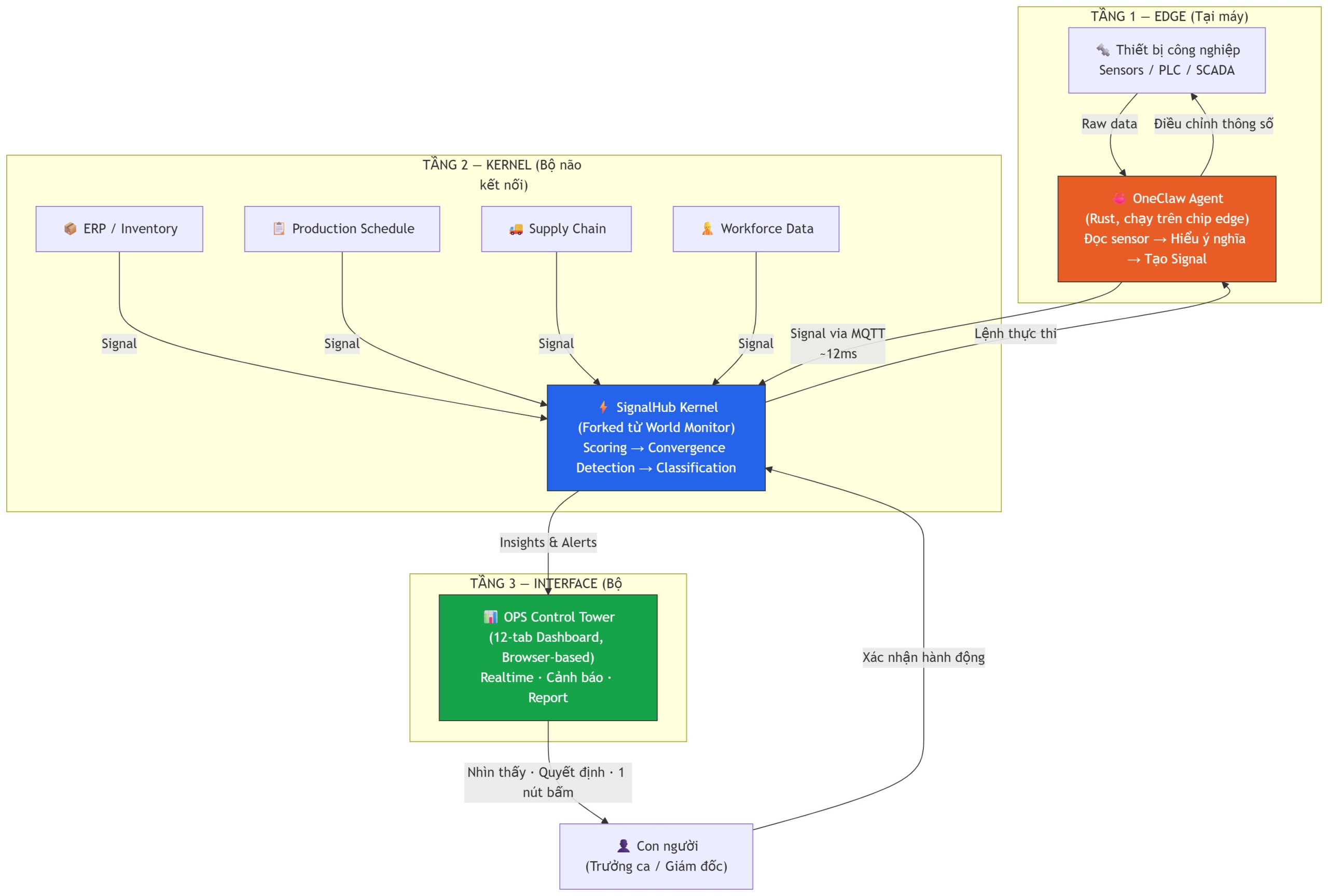
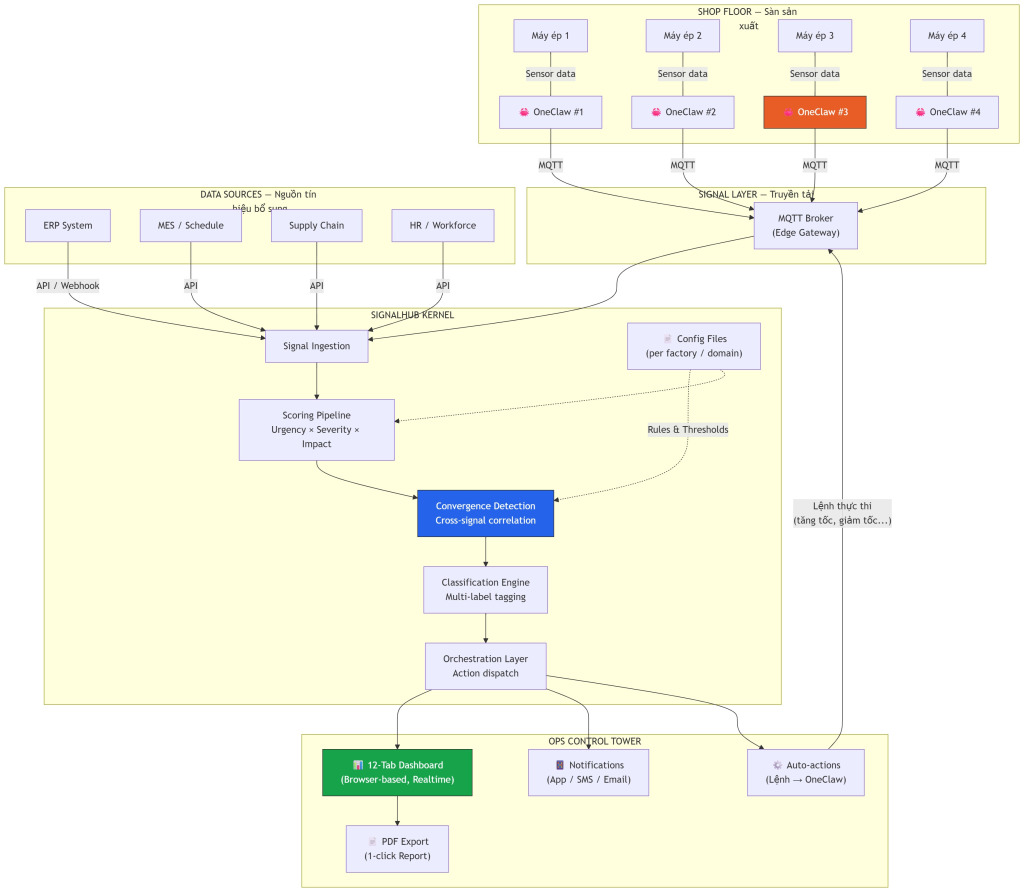
Home AI Case Study: Predictive Maintenance & Intelligent Operations tại Nhà máy Ép nhựa — Giải pháp OneClaw · SignalHub · OPS Control Tower